admin   02-19-2015, 04:19 AM
#1
hi students!!



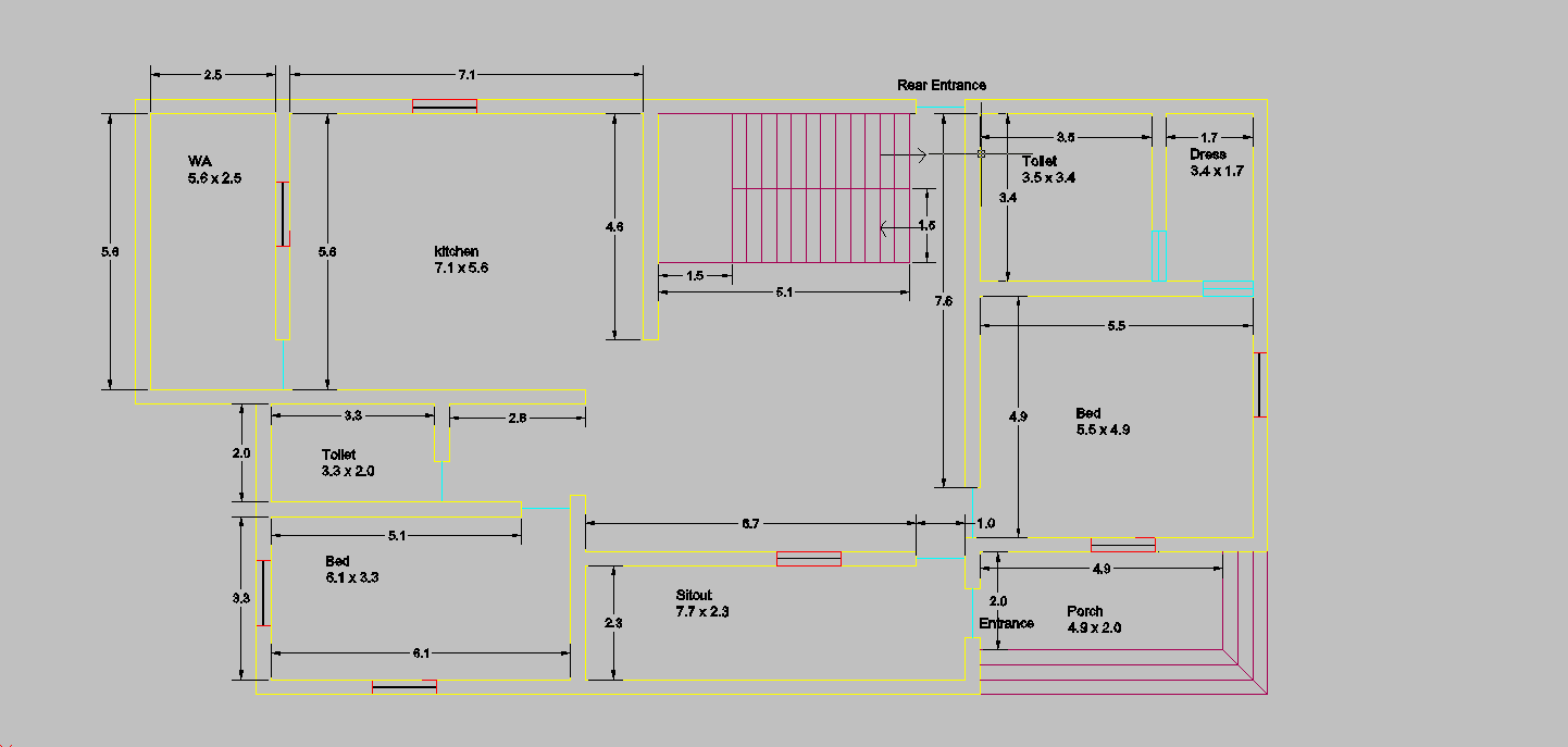
this is autocad 3d project for civil engineering, this is full house plan, in this you will get full and detailed house plan and interior design of all rooms, kitchen, bathroom etc, in short this is complete plan of a house

see shot of full plan in attachments

hope this is helpful for you
and if this is helpful for you then dont forget to help other students by posting some more usefull stuff here


thanks
rusty
Attached Files
.docx
DHAWAL SHAH.docx (Size: 139.51 KB Downloads: 183)
.zip
Dhawal Shah_14552.zip (Size: 255.87 KB Downloads: 178)
  
Users browsing this thread: 1 Guest(s)
Powered By MyBB, © 2002-2026 MyBB Group.
Made with by Curves UI.